单位注册

热门搜索:

热点排行

相关推荐

工信部:到2027年推动制修订绿色低碳领域标准百项以上

来源: 时间: 2025-07-01  浏览量:435 关闭

编者按:近日,工业和信息化部办公厅印发《关于深入推进工业和信息化绿色低碳标准化工作的实施方案》,提出到2027年,推动制修订绿色低碳领域标准百项以上,工业和信息化绿色低碳标准体系逐步完善,标准化工作效能进一步提升,到2030年,工业和信息化绿色低碳标准化工作基础更加牢固,标准体系更加健全,标准化对工业和信息化绿色低碳发展支撑作用更加显著。

工业和信息化部办公厅印发《关于深入推进工业和信息化绿色低碳标准化工作的实施方案》的通知

各省、自治区、直辖市工业和信息化主管部门,有关行业协会、标准化技术组织和专业机构:

为切实发挥标准对工业和信息化绿色低碳领域的引领和支撑作用,健全完善绿色低碳标准体系,我部组织编制了《关于深入推进工业和信息化绿色低碳标准化工作的实施方案》,现印发给你们。请结合本地区、本行业、本领域实际,在标准化工作中贯彻执行。

工业和信息化部办公厅

2025年6月13日

关于深入推进工业和信息化绿色低碳标准化工作的实施方案

为深入贯彻习近平总书记关于推进新型工业化的重要指示精神,落实《国家标准化发展纲要》《关于加快经济社会发展全面绿色转型的意见》《加快构建碳排放双控制度体系工作方案》《关于加快推动制造业绿色化发展的指导意见》等要求,深化工业和信息化绿色低碳标准化工作,健全完善绿色低碳标准体系,支撑工业和信息化绿色低碳转型升级,提出如下方案。

一、总体要求

以习近平新时代中国特色社会主义思想为指导,深入贯彻党的二十大和二十届二中、三中全会精神,完整、准确、全面贯彻新发展理念,认真落实中央经济工作会议和全国新型工业化推进大会精神,坚持系统观念和目标导向,以实现碳达峰目标为引领,加大绿色低碳领域标准创新和供给力度,实施支撑工业和信息化全面绿色低碳转型的标准体系。到2027年,推动制修订绿色低碳领域标准百项以上,工业和信息化绿色低碳标准体系逐步完善,标准化工作效能进一步提升,到2030年,工业和信息化绿色低碳标准化工作基础更加牢固,标准体系更加健全,标准化对工业和信息化绿色低碳发展支撑作用更加显著。

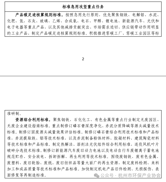
二、标准急用攻坚行动

加强碳足迹核算标准供给。以市场需求迫切、减排贡献突出、供应链带动作用明显的工业产品为重点,按照团体标准先行先试、逐步转化为行业标准或国家标准的原则,积极推进重点工业产品碳足迹核算规则标准制定,稳步有序扩大覆盖产品范围,条件成熟的可直接制定国家标准或行业标准。对实施基础好的团体标准采信为行业标准或国家标准。

加快补齐资源综合利用标准短板。围绕冶金渣、化工渣、工业副产石膏、赤泥等大宗工业固废,制修订源头减量技术标准和评价标准,以及综合利用技术和产品标准,着力推动大宗工业固废在制备建筑材料、路基材料等领域的规模化应用。加快制定无废园区、无废企业相关标准,引导重点行业工业园区和企业加快无废化转型。积极推动退役光伏组件、风机叶片等新型固废精细化拆解和低成本、规模化综合利用标准制定,拓展新型固废综合利用新路径和新场景。持续完善新能源汽车废旧动力电池综合利用标准体系,加快电动自行车废锂离子蓄电池综合利用标准研究。加大再生资源综合利用技术和产品标准供给,拓展标准适用产品种类和规格。加强重要机电产品再制造技术标准制修订。

image.png

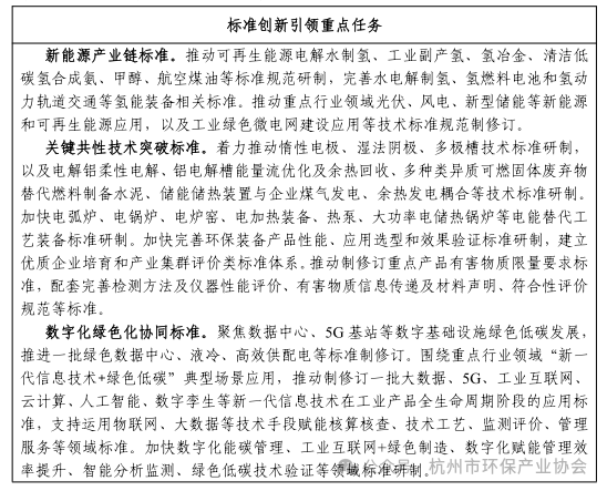
三、标准创新引领行动

加强绿色低碳产业培育标准引领。加快工业绿色微电网、工业领域清洁低碳氢应用、中低温余热余能高效利用、超长寿命高安全性储能电池等多能互补利用标准制修订,加大工业领域可再生能源和新能源利用。积极推动多种类异质可燃固体废弃物替代燃料、惰性电极、新型催化、绿色合成、二氧化碳资源化利用及固碳等一批产业链共性关键技术标准研究。加快推动完善光伏、新能源汽车、绿色智算、绿色船舶、绿色航空、绿色电力装备、绿色轻工、环保装备等领域标准体系,支撑绿色发展新动能培育。

强化数字化绿色化协同标准支撑。积极推进数据中心、通信基站和通信机房等重点领域绿色低碳标准制修订。突破人工智能、区块链、标识解析等数字技术在工艺流程、供应链等精细化绿色管理应用标准,以及数字化能碳管理、工业互联网赋能重点行业和重点领域绿色生产、精细化管理等标准。进一步推进污染物监测、能耗和碳排放管控、虚拟制造、柔性制造等数字化绿色化协同技术标准研制。

image.png

四、标准提升更新行动

加快完善更新节能节水标准。着力推进强制性能耗限额标准、强制性能效标准制修订,稳步提升重点用能行业能耗限额要求,持续提高重点用能产品设备能效水平。不断扩大工业节能标准覆盖范围,加快节能新技术、新产品标准研制,推动能效评估、节能监察、节能诊断、设备运行管理、计量检测等领域标准制修订。加强取(用)水定额、节水型企业/园区、重点用水设备等工业节水标准研制,重点制定工业生产全流程节水和工业废水循环、非常规水等利用标准,提升工业用水效率。

积极推动绿色制造标准迭代升级。加强绿色制造标准统筹规范,加快完成绿色工厂、绿色工业园区、绿色供应链等评价通则标准制修订,持续完善重点行业绿色工厂建设指南,实现重点行业全覆盖。研制典型工业产品绿色设计技术规范标准,持续完善绿色制造服务标准。

image.png

五、保障措施

(一)加强统筹推进。完善工业和信息化绿色低碳标准化工作机制,加快筹建工业和信息化部绿色低碳标准化技术委员会,发挥工业和信息化部绿色低碳标准化总体组指导和协调作用,以及标准化部委托机构、标准化技术组织等桥梁纽带作用,调动各方积极性,强化互动合作,协同推进绿色低碳标准化建设。持续完善工业和信息化绿色低碳标准体系,分行业分领域制定标准图谱,实施重点标准任务清单管理,指导和推动标准系统精准制修订。

(二)加强政策协同。做好标准与规划政策衔接,推动工业和信息化绿色低碳标准与相关规划、产业政策等同步研究、部署、实施,加强先进绿色低碳技术标准转化。鼓励将标准实施评估结果作为政策规划落实的重要依据。鼓励将绿色低碳标准纳入检验检测、政府采购、招投标等活动,持续提升标准应用效能。鼓励利用科研和产业化专项等加大对绿色低碳标准化建设的支持力度,积极引导社会力量参与相关标准化工作。

(三)加强能力建设。强化工业和信息化绿色低碳标准全生命周期管理,鼓励建设面向行业、园区、企业等开展对标贯标培训和标准化服务的标准化公共服务平台,围绕重点行业、重点领域打造标准化应用典型标杆。鼓励开展工业和信息化绿色低碳标准化交流活动,加强有关重大课题研究,推动解决关键共性问题。加强工业和信息化绿色低碳领域国际标准动态跟踪与分析,鼓励开展标准化国际合作,推动国内先进标准的国际转化,提升我国工业和信息化绿色低碳标准的国际化水平。


主办单位:杭州市环保产业协会  地址:杭州市西湖区竞舟路228号南楼4楼 0571-88025035 ICP备案编号:浙ICP备17005014号-1